○西はりま消防組合火災予防規則
平成25年4月1日
規則第35号
(趣旨)
第1条 この規則は、消防法(昭和23年法律第186号。以下「法」という。)、消防法施行令(昭和36年政令第37号。以下「令」という。)及び消防法施行規則(昭和36年自治省令第6号。以下「省令」という。)並びに西はりま消防組合火災予防条例(平成25年西はりま消防組合条例第32号。以下「条例」という。)の施行に関し、必要な事項を定めるものとする。
(立入検査の証票)
第2条 法第4条第2項(法第16条の5第3項及び第34条第2項において準用する場合を含む。)に規定する証票は、西はりま消防組合消防吏員の服制に関する規則(平成25年西はりま消防組合規則第23号)に定める消防手帳とする。
(公示等)
第3条 法第5条第3項(法第5条の2第2項、第5条の3第5項、第8条第5項(法第36条第1項において準用する場合を含む。)、第8条の2第7項(法第36条第1項において準用する場合を含む。)、第8条の2の5第4項及び第17条の4第3項において準用する場合を含む。)及び第11条の5第4項(法第12条第3項、第12条の2第3項、第12条の3第2項、第13条の24第2項、第14条の2第5項、第16条の3第6項及び第16条の6第2項において準用する場合を含む。)の規定による公示は、次に掲げる事項を記載して行うものとする。
(1) 防火対象物又は危険物の製造所、貯蔵所若しくは取扱所の名称及び所在地
(2) 命令を受けた者の氏名又は名称
(3) 命令の内容
(4) 前3号に掲げるもののほか、必要な事項
2 省令第1条及び危険物の規制に関する規則(昭和34年総理府令第55号)第7条の5に規定する西はりま消防組合管理者(以下「組合管理者」という。)が定める方法は、西はりま消防組合公告式条例(平成25年西はりま消防組合条例第2号)の規定又はインターネットを利用して閲覧に供する方法による。
(防火対象物の点検基準)
第4条 省令第4条の2の6第1項第9号の規定に基づき組合管理者が定める基準は、次に掲げるものとする。
(1) 条例第3章第1節に規定する火を使用する設備及びその使用に際し、火災の発生のおそれのある設備の位置、構造及び管理の基準に適合していること。
(2) 条例第3章第2節に規定する火を使用する器具及びその使用に際し、火災の発生のおそれのある器具の取扱いの基準に適合していること。
(4) 条例第4章第1節に規定する指定数量未満の危険物の貯蔵及び取扱いの技術上の基準等に適合していること。
(5) 条例第4章第2節に規定する指定可燃物等の貯蔵及び取扱いの技術上の基準等に適合していること。
(防火対象物特例申請及び防災管理特例申請の添付書類)
第4条の2 省令第4条の2の8第3項第2号の規定に基づき、組合管理者が定める事項は、次に掲げる事項とする。
(1) 法第8条の2の2第1項に規定する点検の結果の写し
(2) 継続して防火対象物特例申請を行う場合にあっては、法第8条の2の3第3項に規定する認定の通知の内容の写し
(3) 省令第3条第3項に規定する防火対象物の権限の範囲の写し
(4) 前3号に掲げるもののほか、防火管理上必要な事項
2 省令第51条の16第2項において読み替えて準用する省令第4条の2の8第3項第2号の規定に基づき、組合管理者が定める事項は、次に掲げる事項とする。
(1) 法第36条第1項において読み替えて準用する法第8条の2の2第1項に規定する点検の結果の写し
(2) 継続して防災管理特例申請を行う場合にあっては、法第36条第1項において読み替えて準用する法第8条の2の3第3項に規定する認定の通知の内容の写し
(3) 省令第51条の8第2項において読み替えて準用する省令第3条第3項に規定する防火対象物の権原の範囲の写し
(4) 前3号に掲げるもののほか、防災管理上必要な事項
(火災に関する警報)
第5条 法第22条第3項の火災に関する警報は、火災予防上組合管理者が危険であると認め、気象の状況が、次のいずれかであるときとする。
(1) 実効湿度が60パーセント以下で、最低湿度が40パーセント以下であり、かつ、最大風速が7メートル以上となると予想されるとき。
(2) 現に、風速10メートル以上であるとき、又は風速10メートルになると予想されるとき。ただし、降雨、降雪の場合は除く。
(火災通報場所)
第5条の2 法第24条第1項の規定により、火災を発見した者が通報する場所は、消防本部、消防署、分署又は出張所とする。
(危険物品等)
第7条 条例第23条第1項の規定による火災予防上危険な物品とは、次に掲げるものとする。ただし、通常携帯する軽易なものを除く。
(1) 危険物(法別表第1の品名欄に掲げる物品で、同表の性質欄に掲げる性状を有するもの)及び危険物の規制に関する政令(昭和34年政令第306号)別表第4に掲げる可燃性固体類及び可燃性液体類
(2) 一般高圧ガス保安規則(昭和41年通商産業省令第53号)第2条第1項第1号に掲げる可燃性ガス
(3) 火薬類取締法(昭和25年法律第149号)第2条第1項に掲げる火薬類及び同条第2項に掲げる玩具煙火
(届出書等の提出部数及び届出済等の印)
第9条 法第8条第2項(法第36条第1項において準用する場合を含む。)、法第8条の2第4項(法第36条第1項において準用する場合を含む。)、法第8条の2の2第1項(法第36条第1項において準用する場合を含む。)、法第8条の2の3第5項(法第36条第1項において準用する場合を含む。)、法第8条の2の5第2項、法第9条の3第1項及び第2項、法第17条の3の2、法第17条の3の3、法第17条の14、令第3条の2第1項、令第4条の2第1項、令第48条第1項、令第48条の3第1項の規定による届出書並びに前条の申請書及び届出書は、正副各1通提出するものとする。
2 消防署長は、前項の申請書を受理し、やむを得ないと認めたものについては、申請者に少量危険物等タンク検査済証を再交付するものとする。
4 少量危険物等タンク検査済証を亡失して再交付を受けた者は、亡失した少量危険物等タンク検査済証を発見したときは、これを10日以内に消防署長に提出しなければならない。
(着工届出書等の添付書類)
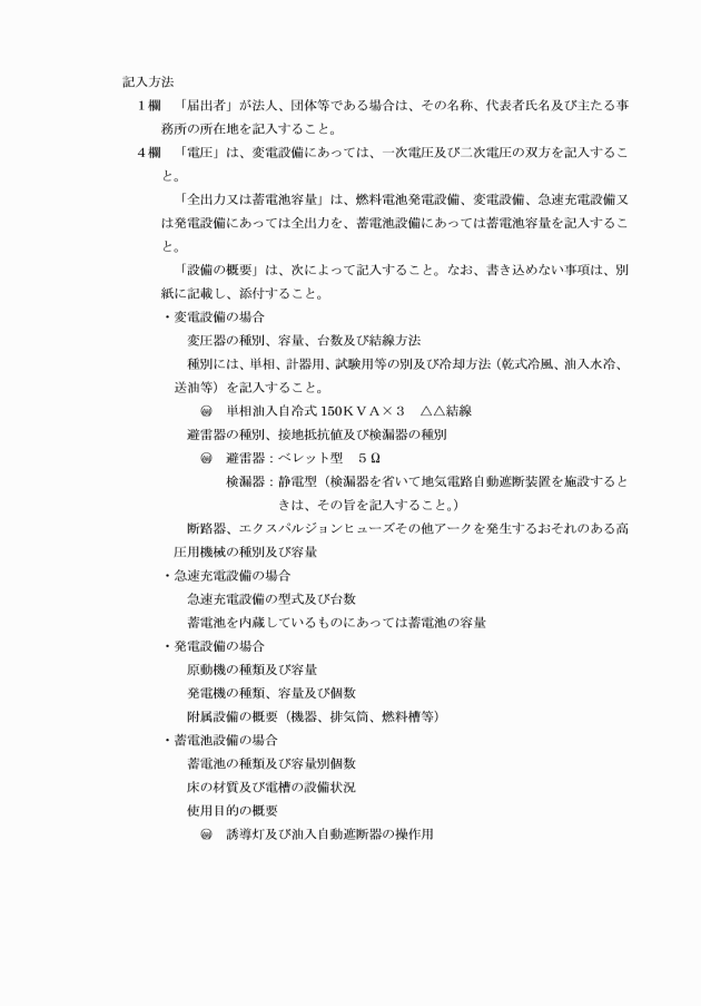
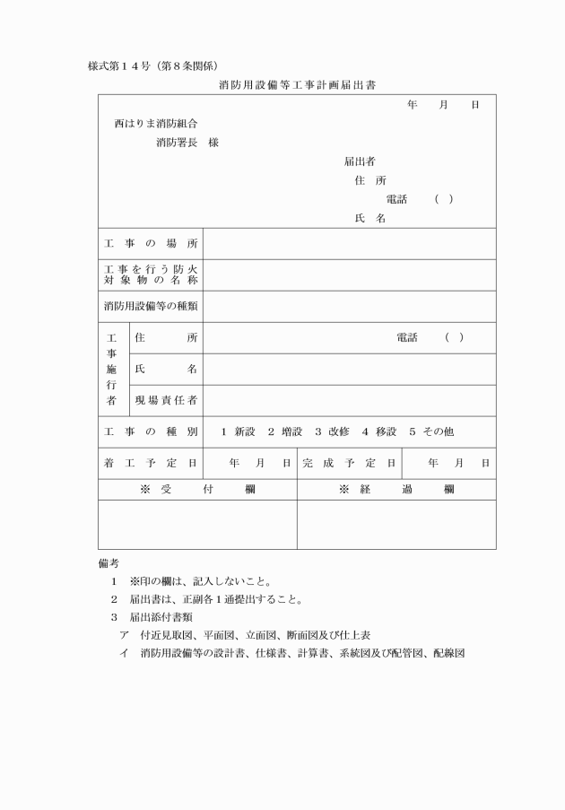
第11条 省令第33条の18の規定による工事整備対象設備等着工届出書及び条例第45条の4の規定による消防用設備等工事計画届出書に添付する書類は、次に掲げる図書とする。ただし、当該消防用設備等の種類により不要と認められる図書については、省略することができる。
(1) 付近見取図、平面図、立面図、断面図及び仕上表
(2) 消防用設備等の設計書、仕様書、計算書、系統図及び配管図又は配線図
(公表の対象となる防火対象物及び違反の内容)
第12条 条例第47条の2第3項の規則で定める公表の対象となる防火対象物は、令別表第1(1)項から(4)項まで、(5)項イ、(6)項、(9)項イ、(16)項イ、(16の2)項及び(16の3)項に掲げる防火対象物で、法第17条第1項の政令で定める技術上の基準に従って屋内消火栓設備、スプリンクラー設備又は自動火災報知設備を設置しなければならないもののうち、法第4条第1項に規定する立入検査においてこれらの消防用設備等が設置されていないと認められたものとする。
2 条例第47条の2第3項の規則で定める公表の対象となる違反の内容は、前項の防火対象物に屋内消火栓設備、スプリンクラー設備又は自動火災報知設備が設置されていないこととする。
(公表の手続)
第13条 条例第47条の2第1項の公表は、前条第1項の立入検査の結果を通知した日から14日を経過した日において、なお、当該立入検査の結果と同一の違反の内容が認められる場合に、当該違反が是正されたことを確認できるまでの間、第3条第2項の規定により行う。
2 前項に規定する方法により公表する事項は、次に掲げるものとする。
(1) 前条第2項に規定する違反が認められた防火対象物の名称及び所在地
(2) 前条第2項に規定する違反の内容(当該違反が認められた防火対象物の部分を含む。)
(3) その他消防長が必要と認める事項
(補則)
第14条 この規則に定めるもののほか、必要な事項は、別に定める。
附則
(施行期日)
1 この規則は、平成25年4月1日から施行する。
(経過措置)
2 この規則の施行の日の前日までに、廃止前の相生市火災予防規則(昭和37年相生市規則第25号)、たつの市火災予防規則(平成17年たつの市規則第133号)、宍粟市火災予防条例施行規則(平成17年宍粟市規則第168号)又は佐用町火災予防条例施行規則(平成17年佐用町規則第108号)の規定によりなされた処分、手続その他の行為は、それぞれこの規則の相当規定によりなされたものとみなす。
(消防事務の受託に伴う経過措置)
4 平成30年3月31日までに、赤穂市規則の規定により、赤穂郡上郡町光都1丁目、2丁目及び3丁目の区域(次項において「上郡町光都区域」という。)においてなされた処分、手続きその他の行為は、この規則中これらに相当する規定があるときは、この規則によってなされた処分、手続きその他の行為とみなす。
附則(平成26年3月31日規則第3号)
この規則は、平成26年4月1日から施行する。
附則(平成26年6月30日規則第4号)
この規則は、平成26年8月1日から施行する。
附則(平成29年2月24日規則第4号)
この規則は、平成30年4月1日から施行する。
附則(平成30年3月30日規則第1号)
この規則は、平成30年4月1日から施行する。
附則(令和元年7月1日規則第8号)
この規則は、令和元年7月1日から施行する。
附則(令和元年9月13日規則第9号)
この規則は、令和元年10月1日から施行する。
附則(令和2年3月31日規則第3号)
この規則は、令和2年4月1日から施行する。
附則(令和3年3月30日規則第1号)
この規則は、令和3年4月1日から施行する。
附則(令和5年10月30日規則第11号)
この規則は、令和6年1月1日から施行する。
別表第1(第6条関係)
根拠条文 | 標識等の種類 | 標識等 | 寸法 | 色 | ||
幅 cm | 長さ cm | 地 | 文字 | |||
条例第8条の3第1項及び第3項、第11条第1項第5号及び第3項、第11条の2第2項、第12条第2項及び第3項並びに第13条第2項及び第4項 | 燃料電池発電設備変電設備急速充電設備発電設備蓄電池設備である旨を表示した標識 |
| 15以上 | 30以上 | 白 | 黒 |
水素ガスを充填する気球の掲揚場所の立入り及び火気を禁止する旨の表示 |
| 30以上 | 60以上 | 赤 | 白 | |
「禁煙」、「火気厳禁」又は「危険物品持込み厳禁」と表示した標識 |
| 25以上 | 50以上 | 赤 | 白 | |
| 25以上 | 50以上 | ||||
喫煙所である旨の表示 |
| 10以上 | 30以上 | 白 | 黒 | |
危険物又は可燃性固体類等を貯蔵し、又は取り扱っている旨を表示した標識並びに危険物又は可燃性固体類等の類別(危険物に限る。)、品名、最大数量及び防火に関し必要な事項を掲示した掲示板。ただし、固定されたタンクに係るものを除く。 | 危険物にあっては
可燃性固体類等にあっては
危険物にあっては
可燃性固体類等にあっては
| 30以上 | 60以上 | 白 | 黒 | |
車両に固定されたタンクにより危険物又は可燃性固体類等を貯蔵し、又は取り扱っている旨を表示した標識(当該標識は、車両の前後から見やすい箇所に設ける。)並びに危険物又は可燃性固体類等の類別(危険物に限る。)、品名及び最大数量を掲示した掲示板(当該掲示板は、タンク後部鏡板に設ける。) | 危険物にあっては
可燃性固体類等にあっては
| 30以上 | 30以上 | 黒 | 黄色の反射塗料 | |
危険物にあっては
| 25以上 | 40以上 | 白 | 黒 | ||
可燃性固体類等にあっては
| ||||||
防火に関し必要な事項を掲示した掲示板。ただし、車両に固定されたタンクに係るものを除く。 | アルカリ金属の過酸化物若しくはこれを含有するもの又は禁水性物品にあっては
| 30以上 | 60以上 | 青 | 白 | |
第2類の危険物(引火性固体を除く。)にあっては
| 赤 | |||||
引火性固体、自然発火性物質、第4類若しくは第5類の危険物又は可燃性固体類等にあっては
| 赤 | |||||
その他のものにあっては
| 赤 | |||||
綿花類等を貯蔵し、又は取り扱っている旨を表示した標識並びに綿花類等の品名及び最大数量並びに防火に関し必要な事項を掲示した掲示板。ただし、車両に固定されたタンクに係るものを除く。 |
| 30以上 | 60以上 | 白 | 黒 | |
車両に固定されたタンクにより綿花類等を貯蔵し、又は取り扱っている旨を表示した標識(当該標識は、車両の前後から見やすい箇所に設ける。)並びに綿花類等の品名及び最大数量を掲示した掲示板(当該掲示板は、タンク後部鏡板に設ける。) |
| 30以上 | 30以上 | 黒 | 黄色の反射塗料 | |
| 25以上 | 40以上 | 白 | 黒 | ||
防火に関し必要な事項を掲示した掲示板 |
| 30以上 | 60以上 | 赤 | 白 | |
定員を記載した表示板 |
| 30以上 | 25以上 | 白 | 黒 | |
満員札 |
| 30以上 | 25以上 | 赤 | 白 | |
別表第2(第8条関係)
根拠条文 | 届出書等の名称 | 様式番号 |
裸火等使用承認申請書 | ||
火災予防上必要な業務に関する計画提出書 | ||
防火対象物使用開始(変更)届出書 | ||
炉・厨房設備・温風暖房機・ボイラー・給湯湯沸設備・乾燥設備・サウナ設備・ヒートポンプ冷暖房機・火花を生ずる設備・放電加工機設置届出書 | ||
燃料電池発電設備・変電設備・急速充電設備・発電設備・蓄電池設備設置届出書 | ||
ネオン管灯設備設置届出書 | ||
水素ガスを充填する気球の設置届出書 | ||
火災と紛らわしい煙又は火炎を発するおそれのある行為の届出書 | ||
煙火打上げ・仕掛け届出書 | ||
催物開催届出書 | ||
水道断水・減水届出書 | ||
道路工事・占用・使用届出書 | ||
露店等の開設届出書 | ||
指定洞道等届出書(新規・変更) | ||
核燃料物質・放射性同位元素・火薬類・易燃性物質・高圧ガス・有毒ガス(貯蔵・取扱い・変更・廃止)届出書 | ||
消防用設備等工事計画届出書 | ||
消防訓練実施計画報告書 | ||
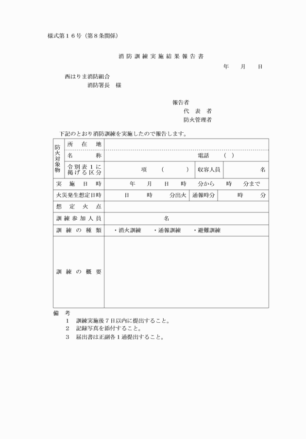
消防訓練実施結果報告書 | ||
少量危険物・指定可燃物貯蔵・取扱い(変更)届出書 | ||
少量危険物・指定可燃物貯蔵・取扱い廃止届出書 | ||
少量危険物等タンク検査申出書 | ||
少量危険物等タンク検査済証 | ||
承認済印 | ||
届出済印 | ||
少量危険物等タンク検査済証再交付申請書 |























































