○西はりま消防組合移譲事務に関する事務処理要綱
平成25年4月1日
消防長訓令第13号
目次
第1章 総則(第1条・第2条)
第2章 液化石油ガス設備工事の届出の受理(第3条・第4条)
第3章 査察
第1節 通則(第5条一第9条)
第2節 査察執行(第10条一第12条)
第3節 査察結果の処理(第13条一第15条)
第4節 立入検査証(第16条一第19条)
第4章 違反処理
第1節 通則(第20条一第22条)
第2節 警告・命令(第23条一第28条)
第3節 告発(第29条)
第4節 代執行(第30条)
第5節 教示(第31条)
第5章 雑則(第32条一第33条)
附則
第1章 総則
(趣旨)
第1条 この訓令は、知事の権限に属する事務に係る事務処理の特例に関する条例(平成11年兵庫県条例第53号。以下「県条例」という。)に基づく事務処理等について、必要な事項を定めるものとする。
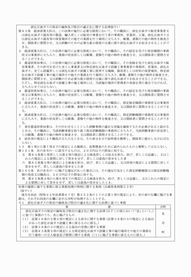
(1) 液化石油ガス 液化石油ガスの保安の確保及び取引の適正化に関する法律(昭和42年法律第149号。以下「液化石油ガス法」という。)第2条第1項に定めるものをいう。
(2) 供給設備 液化石油ガス法第2条第4項に定めるものをいう。
(3) 消費設備 液化石油ガス法第2条第5項に定めるものをいう。
(4) 液化石油ガス販売事業者 液化石油ガス法第3条第1項の規定により経済産業大臣又は都道府県知事の登録を受けた者をいう。
(5) 液化石油ガス設備工事 液化石油ガス法第38条の3に定めるものをいう。
(6) 特定液化石油ガス設備工事の施工場所等 液化石油ガス法第38条の3の規定により液化石油ガス設備工事の届出を受理した供給設備(県条例の施行前に兵庫県知事が届出を受理した供給設備を除く。)をいう。
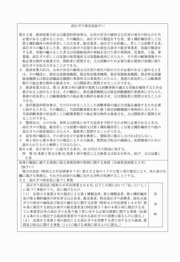
(7) 高圧ガス 高圧ガス保安法(昭和26年法律第204号)第2条に定めるものをいう。
(8) 一般高圧ガス消費場所 高圧ガス保安法第39条第2号に規定する第1種製造者、第2種製造者、販売業者、高圧ガス貯蔵所の所有者又は占有者、特定高圧ガス消費者及び液化石油ガス法第6条に規定する液化石油ガス販売事業者以外の高圧ガスを取り扱う者が高圧ガスを消費する場所をいう。
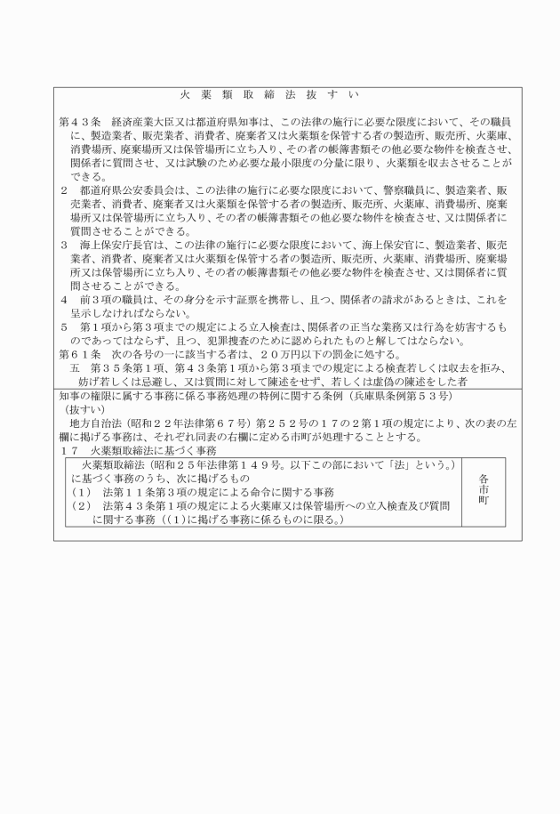
(9) 火薬類 火薬類取締法(昭和25年法律第149号)第2条第1項に規定するものをいう。
(10) 火薬庫 火薬類取締法第12条第1項に規定する許可を受けた火薬庫をいう。
(11) 庫外貯蔵所 火薬類取締法第11条第1項ただし書きに規定する火薬庫外において、火薬類を貯蔵している場所をいう。
(12) 火薬庫等 火薬庫及び庫外貯蔵所をいう。
(13) 査察対象物 消防法(昭和23年法律第186号)第2条第3項に規定する消防対象物のうち、第5条第1項において査察を執行する対象となるものをいう。
(14) 査察職員 第16条の規定により指定された職員をいう。
(15) 立入検査証 液化石油ガス法第83条第8項に規定する身分を示す証明書並びに高圧ガス保安法第62条第6項及び火薬類取締法第43条第4項に規定する身分を示す証票又は、西はりま消防組合火災予防規則(平成25年西はりま消防組合規則第35号)第2条に規定する消防手帳をいう。
第2章 液化石油ガス設備工事の届出の受理
(液化石油ガス設備工事の届出の処理)
第3条 液化石油ガス法第38条の3に規定する液化石油ガス設備工事の届出をしようとする者は、液化石油ガス設備工事届出書(様式第1号)により西はりま消防組合管理者(以下「組合管理者」という。)に届け出なければならない。
第3章 査察
第1節 通則
(査察の執行者)
第5条 消防長又は消防署長は、特定液化石油ガス設備工事の施工場所等、一般高圧ガス消費場所及び火薬庫等の査察を積極的に実施するものとする。
2 消防長又は消防署長は、災害の発生を防止し、公共の安全を確保するために必要があると認めるときは職員に対し、査察対象物又は地域を指定して査察の実施を指示することができる。
(査察職員の心得)
第6条 査察職員は、査察を通じ、査察対象物の関係者が高圧ガス及び火薬類の保安の確保についての適正な理解と認識を深め、自主的に不備欠陥事項の是正等を図るよう指導するものとする。
2 査察職員は、関係法令に精通するとともに、査察能力の向上に努め、適正な査察業務の推進を図り、査察行政に対する信頼を高めるよう努めなければならない。
(火薬庫等台帳の作成)
第7条 消防長又は消防署長は、火薬庫等については、火薬庫等台帳(様式第6号)を作成し、保管するものとする。
2 消防長又は消防署長は、火薬庫等の査察を行ったとき又は兵庫県知事から変更許可等の通報を受けたときは、必要に応じ前項に規定する台帳を速やかに修正し、査察関係業務のほか消防活動等に活用できるよう配慮するものとする。
(高圧ガス消費施設台帳の作成)
第8条 消防長又は消防署長は、管内の高圧ガス消費施設について調査及び査察を行ったときは、高圧ガス消費施設台帳(様式第7号)を作成し、保管するものとする。
(他の行政庁との連絡調整)
第9条 消防長又は消防署長は、査察業務を推進するにあたっては、兵庫県知事及び兵庫県公安委員会等と十分に連絡調整を図るよう努めるものとする。
第2節 査察執行
(査察執行基準)
第10条 消防長又は消防署長は、次の表に定めるところにより査察職員に査察を実施させるものとする。
区分 | 査察回数 | |
特定液化石油ガス設備工事の施工場所等 | 周囲の状況、構造、規模、用途等から総合的に判断し、消防長又は消防署長が定める。 | |
一般高圧ガス消費場所 | ||
火薬庫等 | 火薬庫 | 1年に1回以上 |
庫外貯蔵所 | 周囲の状況、構造、規模、用途等から総合的に判断し、消防長又は消防署長が定める。 | |
2 消防長又は消防署長は、特定液化石油ガス設備工事の施工場所等、一般高圧ガス消費場所及び庫外貯蔵所の査察回数を定める場合は、長期にわたり未査察対象物が生じないように配慮するものとする。
(査察執行上の留意事項)
第11条 査察職員が査察を行うときは、液化石油ガス法第83条、高圧ガス保安法第62条若しくは火薬類取締法第43条の規定によるほか、次に掲げる事項に留意しなければならない。
(1) 関係者等の立会いを求めること。
(2) 関係者等が正当な理由なく査察を拒み、妨げ、又は忌避した場合は、査察の要旨を十分説明し、なお応じないときは、忌避等の理由を確認し、上司にその旨を報告し、指示を受けること。ただし、災害の発生のおそれが著しく大であるため、特に緊急の必要がある場合は、現場で上司の指示を受けること。
(3) 立入場所の環境及び状況に十分注意を払い、これに応じた保護具等を使用し、事故防止に努めること。
(4) 査察対象物に設置されている消火設備等の操作については、関係者等に行わせるほか、誤操作等による機器の損傷及び人に対する危害等の事故防止に努めること。
(5) 個人の自由及び権利の不当な侵害又は民事的紛争に関与しないこと。
(査察執行要領)
第12条 査察は、前条の規定によるほか、次に定める要領により行うものとする。
(1) 前回の査察で指摘した不備欠陥事項等の是正状況について確認すること。
(2) 火薬庫の許可書類及び届出書類その他関係ある図書の提示を求めその活用を図ること。
(3) 査察によって発見した法令違反及びその他の不備欠陥事項の是正については、関係者に対して、当該内容を直接具体的に指摘し、かつ十分な指導を行うこと。
(4) 特定液化石油ガス設備工事の施工場所等の査察は、供給設備を中心に行うこととし、消費設備について査察を行うときは、あくまで参考として行うこと。
第3節 査察結果の処理
(通知書の交付)
第13条 査察職員は、査察対象物の査察を行った結果、不備欠陥の有無にかかわらず、その内容を次に定める査察対象物に応じた査察結果通知書により関係者等に通知するものとする。
(1) 特定液化石油ガス設備工事の施工場所等の査察にあっては、特定液化石油ガス設備工事施工場所等査察結果通知書(様式第8号(上))
(2) 一般高圧ガス消費場所の査察にあっては、一般高圧ガス消費場所査察結果通知書(様式第9号(上))
(3) 火薬庫の査察にあっては、火薬庫査察結果通知書(様式第10号(上))
(4) 庫外貯蔵所の査察にあっては、庫外貯蔵所査察結果通知書(様式第11号(上))
2 前項の通知書による指示事項等については、西はりま消防組合消防査察規程(平成25年西はりま消防組合消防長訓令第7号)の改修結果(計画)報告書(様式第1号)の提出を求めるものとする。
(査察結果の整理)
第15条 査察職員は、査察結果通知書を交付したときは、別に定める査察経過記録処理簿に査察結果の経過を記録するものとする。
第4節 立入検査証
(査察職員の指定)
第16条 消防長又は消防署長は、液化石油ガス、高圧ガス又は火薬類に関し相当の知識を有すると認める職員の中からそれぞれ査察職員を指定するものとする。
2 消防長又は消防署長は、前項の申請があったときは、次に定める立入検査証を作成するものとする。
(1) 特定液化石油ガス設備工事の施工場所等の立入検査証(様式第13号)
(2) 一般高圧ガス消費場所の立入検査証(様式第14号)
(3) 火薬庫等の立入検査証(様式第15号)
(譲渡の禁止等)
第18条 立入検査証の交付を受けた職員は、立入検査証を他人に譲渡し、若しくは貸与し、又は使用させてはならない。
2 立入検査証の交付を受けた職員が立入検査証を紛失したときは、直ちに消防長又は消防署長に届け出なければならない。
3 消防長又は消防署長は、前項の届出があったときは、立入検査証を再交付するものとする。
(返却)
第19条 消防長又は消防署長は、査察職員の指定を解除したときは、当該査察職員から直ちに立入検査証を返却させるものとする。
2 消防長又は消防署長は、立入検査証を返却させたときは、立入検査証交付台帳及び立入検査証保管台帳を速やかに修正するものとする。
第4章 違反処理
第1節 通則
(違反処理の基本的留意事項)
第20条 違反処理は、次に掲げる事項に留意して行うものとする。
(1) 違反処理は、違反の内容又は災害発生の危険性の重大性に着目し、時機を失することなく厳正かつ公平に行うこと。
(2) 違反処理を行った事案については、適宜追跡確認を行い、その是正促進に努めること。
(違反処理基準)
第21条 違反処理は、別表の違反処理基準に基づき行うものとする。ただし、違反処理基準に従って処理することが行政上適切でないと認められる合理的理由がある場合には、これを変更して行うことができる。
2 消防署長は、立入検査等により重大な違反事実を発見し、兵庫県知事その他関係行政庁の権限に属する事項で違反処理をする必要があると認めるときは、兵庫県知事その他関係行政庁へ通報しなければならない。
(違反の調査)
第22条 消防署長は、違反がある旨の報告又は通報を受けたときは、必要に応じ、査察職員にその事実関係を調査させるものとする。
2 前項の調査を命じられた査察職員は、違反の事実の確認及び把握をするとともに、関係者及び行為者等の人的関係及び周囲の状況等の事実関係を明らかにし、調査結果を西はりま消防組合違反処理規程(平成25年西はりま消防組合消防長訓令第6号。以下「違反処理規程」という。)の違反調査報告書(様式第1号)により消防署長に報告するものとする。
第2節 警告・命令
(1) 第13条第1項の査察結果通知書を交付し、指導したにもかかわらず、当該違反が是正されないとき。
(2) 違反内容が重大で警告を必要とするとき。
2 消防長又は消防署長は、違反事実が明白で、かつ災害の発生防止のため緊急の必要があると認めるときは、違反の調査を命じた職員に口頭で必要な事項を警告させることができる。
3 前項の場合は、事後に消防署長が警告書を交付するものとする。
(1) 警告事項の履行期限が経過しても、なお履行されないとき。
(2) 違反内容が重大で命令を必要とするとき。
(緊急時の命令)
第25条 消防署長は、次の各号のいずれかに該当する場合に、当該関係者等に対し職員に必要な事項を口頭で命令させることができる。
(1) 違反事実が明白で、かつ災害発生の危険が著しく大きく、緊急に必要な措置をとらなければならないと認められるとき。
(2) 公共の安全維持又は災害の発生防止のため、緊急に一般高圧ガス消費場所において高圧ガスを取り扱う者に対し、その消費を一時禁止若しくは制限する必要があると認められるとき。
2 前項の場合は事後に消防署長が命令書を交付するものとする。
(命令又は警告の事前協議)
第26条 消防署長は、火薬類取締法第45条の規定による命令又はこれを担保とした警告をするときは、兵庫県知事と事前協議をしなければならない。ただし、前条第1項の規定による命令を除く。
(命令の解除)
第27条 消防長又は消防署長は、高圧ガス保安法第39条第2号の規定に基づき命令をした後、公共の安全維持又は災害の発生防止のため、緊急にその消費を一時禁止若しくは制限する必要がなくなったと認めるときは、命令を解除するものとする。
(違反処理の報告)
第28条 消防署長は、警告又は命令を行ったときは、当該処分の名宛人から改修計画書等を提出させるとともに、必要に応じ査察職員にその履行状況を調査させるものとする。
2 消防署長は、警告事項又は命令事項の履行期限が経過したときは、遅滞なく査察職員にその履行状況を調査させるものとする。
4 査察職員は、違反処理により、その違反事実が消滅したときは、速やかに違反処理完了報告書(様式第22号)により消防長又は消防署長に報告しなければならない。
第3節 告発
(告発の手続)
第29条 告発の手続等については、違反処理規程第32条から第35条までの規定を準用するものとする。
第4節 代執行
(代執行の手続)
第30条 代執行の手続等については、違反処理規程第38条の規定を準用するものとする。
第5節 教示
(教示)
第31条 教示については、違反処理規程第40条の規定を準用するものとする。
第5章 雑則
(兵庫県知事への報告)
第32条 組合管理者は、次の表に定めるところにより移譲事務の処理状況を兵庫県知事へ報告しなければならない。
(事故報告)
第33条 査察職員は、液化石油ガス設備工事の施工場所等、一般高圧ガス消費場所若しくは火薬庫等において爆発、火災その他の災害が発生したとき又は災害の予防上特異な事案が発生したときは、翌月の10日までに消防長に報告しなければならない。
(補則)
第34条 この訓令の施行に関し必要な事項は、別に定める。
附則
(施行期日)
1 この訓令は、平成25年4月1日から施行する。
(経過措置)
2 この訓令の施行の日の前日までに、廃止前の移譲事務に関する事務処理要綱(平成17年たつの市要綱)、宍粟市液化石油ガス設備工事届の受理並びに液化石油ガス販売事業者等、高圧ガス消費者及び火薬類貯蔵者への立入検査等に関する規程(平成17年宍粟市消防本部訓令第14号)、宍粟市液化石油ガス設備工事届の受理及び液化石油ガス販売事業者等への立入検査等の実施に関する事務処理要綱(平成17年宍粟市消防本部訓令第15号)、宍粟市高圧ガス消費者への立入検査等の実施に関する事務処理要綱(平成17年宍粟市消防本部訓令第16号)、宍粟市火薬類貯蔵者への立入検査等の実施に関する要綱(平成17年宍粟市消防本部訓令第17号)又は県からの移譲事務に関する事務処理要綱(平成17年佐用町要綱第123号)の規定によりなされた処分、手続その他の行為は、それぞれこの訓令の相当規定によりなされたものとみなす。
附則(平成28年3月31日消防長訓令第7号)
この訓令は、平成28年4月1日から施行する。
附則(平成30年3月30日消防長訓令第4号)
この訓令は、平成30年4月1日から施行する。
附則(令和元年7月1日消防長訓令第6号)
この訓令は、令和元年7月1日から施行する。
附則(令和2年3月31日消防長訓令第1号)
この訓令は、令和2年4月1日から施行する。
附則(令和3年3月30日消防長訓令第1号)
この訓令は、令和3年4月1日から施行する。
附則(令和3年11月24日消防長訓令第2号)
この訓令は、令和3年12月1日から施行する。ただし、この訓令の施行の際現に設置されている設備については、令和6年6月1日までの間、なお従前の例による。
附則(令和5年5月1日消防長訓令第3号)
この訓令は、令和5年5月1日から施行する。
附則(令和6年12月10日消防長訓令第10号)
この訓令は、令和7年6月1日から施行する。
別表(第21条関係)
違反処理基準
項 | 違反項目 | 違反内容 | 第1次措置 | 第2次措置 | 第3次措置 | 備考 |
1 | 液化石油ガス販売業者の供給設備の基準維持義務違反 (液化石油ガス法第16条の2第1項) | 液化石油ガス販売業者の供給設備が法第16条の2第1項の供給設備の技術上の基準に適合するよう維持されていないと認められるもの | 警告 | 基準適合命令 (法第16条の2第2項) | 告発 (法第100条第2号、法第103条) | ※両罰 液化石油ガス販売事業者用 |
2 | 液化石油ガス設備工事における供給設備の基準適合義務違反 (液化石油ガス法第38条の2) | 液化石油ガス設備工事において供給設備が法第16条の2第1項の供給設備の技術上の基準に適合していないと認められるもの | 警告 | 告発 (法第101条第1号、法第103条) | ※直罰 両罰 液化石油ガス設備工事業者用 | |
3 | 液化石油ガス設備工事届出義務違反 (液化石油ガス法第38条の3) | 液化石油ガス設備工事届出をせず、又は虚偽の届出をしたと認められるもの | 警告 | 告発 (法第104条第1号) | ※直罰 | |
4 | 液化石油ガス設備士以外の者による液化石油ガス設備工事の作業従事 (液化石油ガス法第38条の7) | 液化石油ガス設備士以外の者が規則第40条の20の定める液化石油ガス設備工事の作業に従事したと認められるもの | 警告 | 告発 (法第98条の2) | ※直罰 | |
5 | 特定液化石油ガス設備工事施工後の表示違反 (液化石油ガス法第38条の11) | 特定液化石油ガス設備工事施工後の表示をせず又は虚偽の表示をしたと認められるもの | 警告 | 告発 (法第104条第3号) | ※直罰 | |
6 | 特定液化石油ガス設備工事施行場所等における立入検査妨害又は質問に対する答弁拒否等 (液化石油ガス法第83条第2項) | 警告 | 告発 (法第101条第5号、法第103条) | ※直罰 両罰 | ||
7 | 一般高圧ガス消費場所における高圧ガスの消費の基準遵守義務違反 (高圧ガス保安法第24条の5) | 一般高圧ガス消費場所における高圧ガスの消費について、法第24条の5の基準に違反していると認められるもの | 警告 | 告発 (法第83条第2号、法第84条) | ※直罰 両罰 | |
8 | 一般高圧ガス消費場所における緊急時の消費の一時禁止 (高圧ガス保安法第39条第2号) | 一般高圧ガス消費場所又はその近隣において火災、爆発等の事故が発生した等により、高圧ガスの消費が災害の発生防止上、危険であると認められるもの | 消費禁止 消費制限 (法第39条第2号) | 告発 (法第81条第7号、法第84条) | ※両罰 | |
9 | 一般高圧ガス消費場所の立入検査における質問に対する答弁拒否等 (高圧ガス保安法第62条第1項) | 警告 | 告発 (法第83条第4号、第7号、法第84条) | ※直罰 両罰 | ||
10 | 火薬庫等における火薬類の貯蔵基準遵守義務違反 (火薬類取締法第11条第2項) | 火薬庫等における火薬類の貯蔵について、法第11条第2項の基準に違反していると認められるもの | 警告 | 基準遵守命令 (法第11条第3項) | 告発 (法第60条第1号法第62条) | ※直罰 両罰 |
11 | 火薬庫等の立入検査における立入検査妨害質問に対する答弁拒否等 (火薬類取締法第43条第1項) | 警告 | 告発 (法第61条第5号、法第62条) | ※直罰 両罰 |











































